
Watson Assistant Chatbot
A chat-bot product built with IBM Watson AI technology that answers analytics questions and increased productivity by 57% and improved client response by 80%
ROLE
Product Manager
SUMMARY
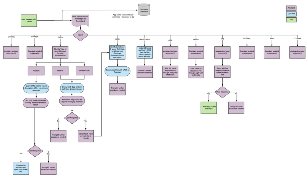
Watson Assistant is IBM's AI product that lets you build, train, and deploy conversational interactions into any application, device or channel. Pearl Chat is a chat bot service built on Watson Assistant that enables marketers to ask questions around metrics, dimensions and reports.
THE PROBLEM
There was a need to alleviate the back and forth between marketers and the analytics discipline when it came to understanding metrics definitions and locating the right report at IBM quickly and efficiently.
THE PROCESS
Conducted sessions with power users, IBM leadership, and dev to create a useful chatbot. Most chatbots try to mimic human interactions, which can frustrate users when a misunderstanding arises. Watson Assistant is more. It knows when to search for an answer. We did workshop sessions and this was used to define the MVP. Prototypes were created to assess the value. We established an agile process of working sketch sessions, followed by simultaneous logic architecture and wireframes. Once we had validated with our users, we developed the feature and created a method for other teams to beta-test. In accordance with the agile workflow, we presented new features and roadmap every 2 weeks to stakeholders.
The Development Process
ROLE
Product Manager
SUMMARY
Watson Assistant is IBM's AI product that lets you build, train, and deploy conversational interactions into any application, device or channel. Pearl Chat is a chat bot service built on Watson Assistant that enables marketers to ask questions around metrics, dimensions and reports.
THE PROBLEM
There was a need to alleviate the back and forth between marketers and the analytics discipline when it came to understanding metrics definitions and locating the right report at IBM quickly and efficiently.
THE PROCESS
Conducted sessions with power users, IBM leadership, and dev to create a useful chatbot. Most chatbots try to mimic human interactions, which can frustrate users when a misunderstanding arises. Watson Assistant is more. It knows when to search for an answer. We did workshop sessions and this was used to define the MVP. Prototypes were created to assess the value. We established an agile process of working sketch sessions, followed by simultaneous logic architecture and wireframes. Once we had validated with our users, we developed the feature and created a method for other teams to beta-test. In accordance with the agile workflow, we presented new features and roadmap every 2 weeks to stakeholders.









